Story
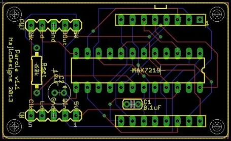
Above are example images of how to make a PCB.
Happy International Labor Holiday,Elecrow will be on holiday from May 1st to 4th.You may still place orders of products and manufacturing services as usual, and we will resume production and shipping on May 5th.
Joel Stuart
A Short PCB tutorial so you can make your first PCB.





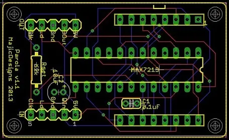
Above are example images of how to make a PCB.
You May Also Like
View All
AI-based Aquatic Ultrasonic Imaging & Chemical Water Testing
Tiny Internet Clock
Phobri64
Electro Vibration (EVIB) Meter - Soil Density Detector
Sign Language Translator
Ultra Compact LiDAR Distance Meter/Range Finder
Destiny Internet Ghost - Internet Notifier
Cyber Clock an IoT OLED Desk Clock With Hygro-Thermometer
Rechargeable Gothic Lantern
AI-driven Sound & Thermal Image-based HVAC Fault Diagnosis
Premium RTOS Dashboard for ETS2









| Item | Price | Qty | Subtotal | Delete |
|---|
