Story
Ein vollständiger Halter für Zulassungskarten.
Mit Gehäuse und zusätzlichem Arduino-ISP kompatiblen Steckplatz zum Beschreiben der Karte.
sD


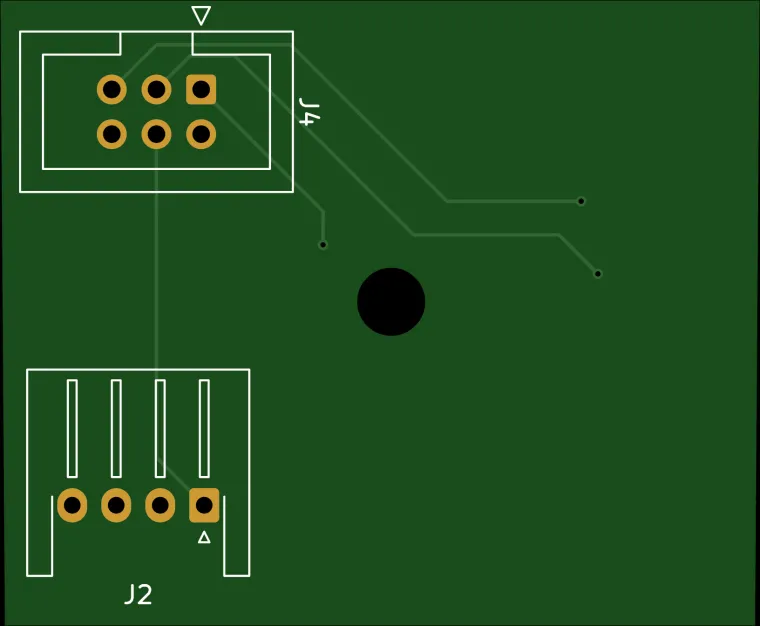
Ein vollständiger Halter für Zulassungskarten.
Mit Gehäuse und zusätzlichem Arduino-ISP kompatiblen Steckplatz zum Beschreiben der Karte.
Schaltplan + Layout
https://github.com/stonedDiscord/Automatenplatinen/tree/main/ZLKhalterRahmen
Zlk_Adapter_165723311869e8ec4642cd3.stl
You May Also Like
View All
Phobri64
Speed Clicker - Credit Card-sized Reaction Time Gaming Device
DIY addictive Arduino 1D Pong game
CrowPanel Game Interface for AI Learning
KB75
DIY Advanced Theremino Sonar
Premium RTOS Dashboard for ETS2
ATinyGame Handheld Console
Tug of War Arduino Game on WS2812 Led strip
Ultimate 2-Player Reaction Timer with WS2812B LED Strips & A









| Item | Price | Qty | Subtotal | Delete |
|---|
