Happy International Labor Holiday,Elecrow will be on holiday from May 1st to 4th.You may still place orders of products and manufacturing services as usual, and we will resume production and shipping on May 5th.
Nikolay Listratenko
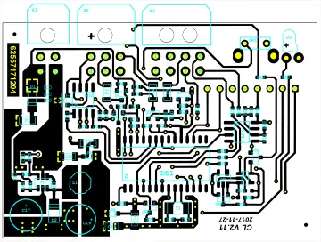
Electronic load on Atmega8 microcontroller and field-effect transistors (MOSFET). The board size is 60x100mm. The quality of the boards is very good. Thanks Elecrow!!!





Electronic load on Atmega8 microcontroller and field-effect transistors (MOSFET). The board size is 60x100mm. The quality of the boards is very good. Thanks Elecrow!!!
You May Also Like
View All
Natural Language Robot Control via CrowPanel + OpenAI
MAKE 8CH RC TRANSMITTER AND RECEIVER USING STM32 AND NRF24L01
Cosmic Ray Muon Detector
Open AI Terminal
Simple Weather Station on CrowPanel Advance
DCC accessory decoder for 16 Servos with LED indicators
The First Neural Speech Module for Makers: tinyTTS kit
Autonomous Voice-Activated Electromagnetic Lock
XRC PRO: Open-Source RC Transmitter and Receiver System
Tiny Internet Clock
Phobri64
Liquid Level Indicator Using ULN2003









| Item | Price | Qty | Subtotal | Delete |
|---|
