Story
Low-noise 3A DC-DC pre-regulator based on LM2576HVS-ADJ with additional output LC filter
This project is a 3A DC-DC buck converter built around the LM2576HVS-ADJ, designed not as a generic standalone switching power supply, but specifically as a pre-regulator for a linear power supply. The main goal of this board is to drop the voltage efficiently before the final LDO stage, so the linear regulator only has to remove a small remaining voltage difference and therefore does not dissipate excessive heat.
In many practical designs, especially when powering sensitive digital hardware, using an LDO alone is not efficient if the input voltage is much higher than the required output voltage. The linear regulator then wastes too much power as heat. This board solves that problem by doing most of the voltage reduction in a switching stage first, while the final LDO provides the last stage of cleanup and regulation.
This converter was developed as part of a power supply project for Raspberry Pi. The design target was not short peak current, but continuous operation at up to 3A load current. That requirement strongly influenced the choice of the magnetic components, output filtering, and overall design philosophy.
Why this design is different from cheap generic DC-DC modules
There are many low-cost buck converter modules available on marketplaces such as AliExpress, but in practice many of them are optimized mainly for low price, small size, and attractive headline specifications rather than for long-term continuous heavy-load operation. In many such modules, the inductors are physically too small or selected too aggressively, which means they may work acceptably in light-duty applications but become less convincing under sustained higher current.
In this design, the inductive components were intentionally scaled for real continuous-load operation. The main buck stage uses a 150uH inductor in 1770 package, and the additional output filter uses a 22uH inductor in 1265 package. These are not chosen for minimum cost or minimum board area, but for better operating margin, lower stress, and more stable behavior when the board is used as a serious pre-regulator in a linear power supply chain.
Additional output filter
A major feature of this board is the extra LC filter placed after the main buck converter stage. The basic converter section already provides the normal step-down function, but the additional filter helps reduce residual ripple and switching-related noise before the power reaches the final linear regulator. This is especially useful in applications where the DC-DC stage is not intended to be the final power source by itself, but rather an efficient first stage before a low-noise analog regulator.
In this project, the output path consists of the main switching stage followed by an additional 22uH filter inductor and output capacitors. This helps suppress high-frequency components and improves the conditions for the LDO that follows later in the full power supply system.
Why LM2576HVS-ADJ was selected
The choice of LM2576HVS-ADJ was intentional and strongly related to the final application. Many modern buck regulators switch at much higher frequencies, which is often desirable for reducing magnetics size, but in this case a lower switching frequency is actually beneficial.
This board is used as a pre-regulator before an LDO, and the LDO is expected to attenuate the remaining ripple and switching noise. The problem is that PSRR (Power Supply Rejection Ratio) of linear regulators generally decreases as frequency increases. In other words, the higher the noise frequency, the less effectively the LDO can suppress it. Because of that, a low-frequency switching regulator such as LM2576HVS-ADJ becomes a good match for this topology. The switching artifacts it produces are located in a frequency range where the downstream LDO can still use its PSRR more effectively.
So in this design, the relatively low switching frequency of the LM2576 family is not treated as a disadvantage. On the contrary, it is one of the main reasons this IC is well suited as a pre-regulator for a low-noise linear supply.
Circuit overview
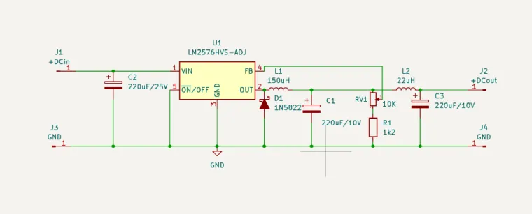
The board is based on the LM2576HVS-ADJ adjustable regulator IC, with a 1N5822 Schottky diode in the power stage, a 150uH main inductor, and large electrolytic capacitors on both input and output. The schematic uses:
- C2 = 220uF / 25V on the input side,
- C1 = 220uF / 10V in the converter output section,
- C3 = 220uF / 10V after the additional filter stage,
- L1 = 150uH as the main buck inductor,
- L2 = 22uH as the extra output filter inductor,
- D1 = 1N5822 Schottky diode,
- RV1 = 10K and R1 = 1k2 for output voltage adjustment.
The board provides separate input and output power connections and was laid out as a practical plug-in module for integration into a larger power supply assembly.
Designed for Raspberry Pi power supply use
This converter was created as part of a supply architecture intended for Raspberry Pi. In such applications, current demand can be substantial and continuous, especially when USB peripherals, storage devices, or additional HAT modules are connected. At the same time, low noise and thermal stability are important if the switching stage is followed by a linear regulator.
Because of that, the board was designed to provide continuous 3A load capability rather than only advertising a theoretical peak current. The intention was to build a converter that can actually remain in service under long-term load, not just briefly reach a current number in ideal conditions.
Thermal and system-level purpose
The most important system-level purpose of this board is to reduce heat dissipation in the final LDO stage. For example, when a linear regulator has to drop too much voltage at several amps of current, the resulting power loss can become excessive and require a very large heatsink or make the design impractical. By using this board first, the input voltage to the LDO can be lowered close to the final required level, dramatically reducing the thermal burden on the linear stage.
This makes the overall supply more practical, more efficient, and easier to cool, while still preserving the low-noise benefits of a final linear regulator.
Mechanical notes
The PCB size is approximately 53.75 mm x 31.00 mm. The layout uses large magnetic components, including a 1770 package 150uH inductor for the main converter and a 1265 package 22uH inductor for the post-filter stage. These larger parts take more board area than those found in many compact generic modules, but that is a deliberate tradeoff in favor of current handling and continuous-duty operation.
Main features
- Based on LM2576HVS-ADJ adjustable buck regulator
- Designed as a pre-regulator for a linear/LDO power supply
- Intended for continuous 3A operation
- 150uH main inductor in 1770 package for the converter stage
- 22uH additional output filter inductor in 1265 package
- Extra LC output filter for reduced ripple and switching noise
- Suitable for Raspberry Pi power supply applications
- Designed with emphasis on practical current capability, not just minimal cost
- Low switching frequency chosen intentionally to work well with downstream LDO PSRR behavior
Summary
This project is a practical low-noise DC-DC pre-regulator module for builders who want a better alternative to typical generic buck converter boards. Instead of focusing only on compact size or lowest possible cost, this design prioritizes continuous 3A load capability, properly sized inductors, lower-noise behavior, and compatibility with a final LDO stage.
It is especially useful in systems where a switching converter is needed for efficiency, but the final power rail still has to be cleaned by a linear regulator. In that role, the LM2576HVS-ADJ plus additional LC filter makes a very good foundation for a robust power supply.









