Story
TPS7A3301 Low Noise Power Supply for Audio
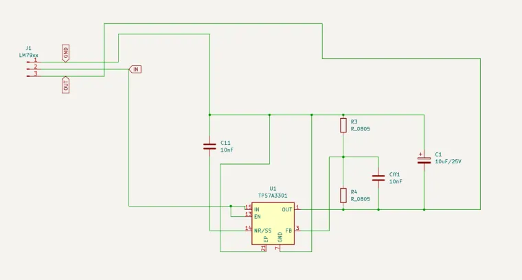
This compact low-noise negative LDO regulator module is based on the TPS7A3301 from Texas Instruments. It was designed for audio, analog and other sensitive applications where clean and stable power is important.
The module is a good choice for local regulation of analog stages, op-amps, DAC sections, active filters and other circuits that benefit from low noise and good supply filtering.
Main features:
- based on the TPS7A3301 low-noise negative LDO regulator,
- compact PCB size of about 23.75 x 10.5 mm,
- adjustable output voltage set by two resistors: R3 and R4,
- convenient 3-pin connection: OUT / IN / GND,
- designed for output current up to about 0.5 A,
- well suited for audio and precision analog projects.
Panelized design for lower PCB cost
The PCB was also prepared as a production panel containing 21 modules on one board. This makes manufacturing more cost-effective than ordering many individual PCBs. Each regulator can then be easily broken away from the panel, which is very convenient for prototyping as well as for small production runs.
Output voltage setting
The output voltage is defined by the resistor divider made of R3 and R4. This allows the same PCB design to be used for different output voltages by simply selecting the proper resistor values.
Example resistor values:
- -3.3 V: R4 = 200 kΩ, R3 = 110 kΩ
- -5 V: R4 = 332 kΩ, R3 = 102 kΩ
- -10 V: R4 = 1.62 MΩ, R3 = 215 kΩ
- -12 V: R4 = 1.5 MΩ, R3 = 162 kΩ
- -15 V: R4 = 1.24 MΩ, R3 = 105 kΩ
One of the project drawings includes a simple resistor selection table, making it easy to choose the correct R3 and R4 values for the desired output voltage.
Applications:
- audio analog supply rails,
- local power supply for DAC / ADC / op-amp circuits,
- post-regulation after DC/DC converters,
- DIY audio, measurement and laboratory projects.
Summary
This is a practical and compact negative low-noise power supply module for audio and analog electronics. The main advantages are small size, adjustable output voltage and the panelized PCB design that helps reduce manufacturing cost when multiple modules are needed.











