Story
Musical Fidelity A1 – Split-Rail Linear Power Supply (±) with CRC Filtering
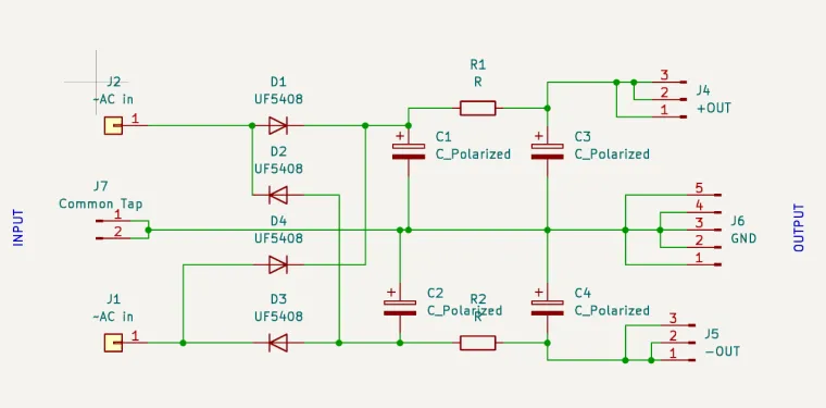
This open project is a DIY split-rail (±) linear power supply with CRC filter board designed for the Musical Fidelity A1 amplifier. The A1 is a true Class A design with a high quiescent (idle) current, which means the power supply must be stable, low-noise, and able to handle continuous load without excessive ripple or voltage sag.
The board implements a classic linear topology: transformer secondary AC is converted using a full-wave bridge rectifier, then smoothed with a CRC (C-R-C) filter on a split-rail (±) supply. The CRC section acts as a simple but effective ripple reducer and helps isolate the amplifier from rectifier/charging pulses. The design aims for a good balance between ripple suppression, dynamic behavior, and practical component availability.
- Split-rail output: dual rails (±) suitable for audio power amplifier stages
- Rectification: full-wave bridge rectifier
- Filtering: CRC (capacitor–resistor–capacitor) smoothing for each rail
- Use case: continuous current draw typical for Class A operation
- Goal: low ripple, reduced noise, and stable supply under load
Shared project: All design files are provided for community use, learning, and modification. Please verify your target transformer voltage/current, component voltage ratings, heat dissipation (bridge/series resistors), and required connectors/wiring for your specific build.
Safety note: If your build involves mains wiring, follow proper electrical safety practices (fuse, earth/grounding, insulation, creepage/clearance). Mains voltage can be lethal.









